
武汇:目标坚定,在创新创业中追求卓越
【个人简介】

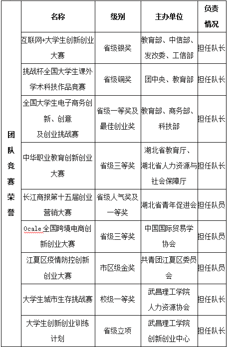
武汇,女,20岁,担任国贸1801班长、商学院团委学生会副主席及校创客俱乐部副会长。发展对象,积极向党组织靠拢。在校期间获互联网+创新创业大赛省级银奖、三创省一等二十余项荣誉。一项外观专利,两项大学生创新创业训练计划省级立项。创立武汉易点拾光科技有限公司,旗下项目被武汉市科技成果转化局收录入库。具体如图1-1和1-2

图1-1武汇团队竞赛荣誉

图1-2武汇个人荣誉
同时积极组织参加多项实践活动。
2018年10月,组织爱心义卖新闻曾被湖北日报、人民网、中南在线等多家媒体报道。
2019年8月,参加了商学院布谷学堂咸宁市崇阳县大塘村支教活动。
2019年8月,参加了武汉学知修远有限公司安徽带团研学旅行活动。
2020年3月,参加了重庆乐儿酒店有限公司义工活动。
2020年8月,参加了北京大学中国社会科学调查中心CFPS项目调查
【个人事迹】
一、积极参与,不惧失败
高中时把学习当作唯一的目标,每天除了学习不会也不愿意去参加任何的活动。进入大学的第一年,想挑战一下自己,突破高中沉闷的状态。因此,大学的第一年参加了各项活动,其中包括多项关于语言类的比赛。第一次参加演讲的时候初赛就被刷下去了很难过。因此在后期的周末论坛和传承中华演讲赛不断改正,进而成功突破几轮初赛,去到了决赛,站到了商学院九楼报告厅和大学生活动中心的舞台。而在新生杯辩论赛中成功夺得冠军。

图2-1语言类赛事
二、创新创业,坚持不懈

图2-2创业类赛事
大一一次偶然的机遇,带领团队加入商学院一支部义卖活动进行鲜花义卖。当时事迹先后荣登中南在线、湖北日报、人民网等多家媒体。疫情来临之后也觉得不能闲着,因此去打比赛,就以大一曾经做过的花卉为主题。疫情的原因,和团队成员都不能见面,只能线上沟通,那就多开会多讨论。开始是最难的,因为是从无到有,因为没有思路。当时查资料看视频经常能查到半夜两三点,第二天早上八点起来分任务。真正开始准备创赛,从二月份到九月底,八个月的时间反复打磨,终于一分耕耘一分收获,获得互联网+省银等多个奖项。同时,作为项目负责人受邀武汉市人才局举办的创立方活动进行项目汇报。自己创立的项目——Flower Box-花卉一站式服务先行者,被武汉市科技成果转化局收录入库,并签订意向合作协议书,金额达300万元。创办了武汉易点拾光科技有限公司,作为企业法人入驻了yl23455永利集团创新创业中心,并收到来自多家投资机构的投资意向。

三、志愿支教,将心比心
而在2019“希望家园”暑期社会实践活动中,积极配合咸宁市崇阳县白霓镇大塘村村委会的工作,进行义务支教活动。每天清晨给支教小组做饭,教授小朋友们中国地理。在支教过程中,碰到有小孩家里人有事情来不了的情况,也热情地把小孩们安全送回家,每天悉心辅导小孩子们写作业,获得了家长的一致好评。

图2-3志愿活动
四、投身实践,着眼更广
在暑期社会实践活动中,2019年暑假积极参与武汉学知修远有限公司的暑期社会实践辅导员志愿者培训活动,经过了两个月的面试笔试户外培训室内培训后,成功地获得了学知修远公司辅导员志愿者称号。2020年暑假积极参加北京大学中国社会科学调查中心的中国家庭动态跟踪调查项目,经过多轮面试最终与华南理工大学本科生、华中师范大学研究生一起进行湖北省宜昌市西陵区的访问调查。

图2-4实践活动
五、服务他人,完善自我
积极参与团学工作,三年团学工作经验。积极帮助同学解决问题,帮助学弟学妹处理问题和答疑解惑,积极投身部门的工作中。工作中按时到岗保质保量,做好自己的本职工作,同时悉心注意学弟学妹们的思想动态,有不对的情况及时与他们进行沟通,帮助他们掌握更多技能。

【自我总结】
以上是本人在各方面的综合表现。在剩下的大学生活中,我会更加努力,积极进取,不浪费自己的时间,保持自己取得的成绩,向更高的目标迈进,积极考取与专业相关的证书,实现自己的人生价值,为自己的未来奋斗,让自己在大学的青春中无悔。不断地追求卓越,走向成功!
钱入仓:创出精彩,创出未来

随着高等教育大众化进程的加快,大学生的就业压力也在逐年增大。作为一名普通的大学生,yl23455永利集团智能科学与技术专业的钱入仓将大学作为自己人生的跳板,就此开启了自己创新创业的新领域。
从兴趣上入手,在学习中成长
大一入学,钱入仓就被自己以前从未接触过的无人机勾起了兴趣,并顺利加入且成为了武汉市去飞吧fpv俱乐部的首批成员,开始了自己的无人机学习生涯。从无人机俱乐部里讨论自学到进入武汉中翼智航教育科技有限公司系统的学习无人机知识,再到与公司顺利签约,随后便拿下了中国民航局无人机执照。写下的文字看似是简单又顺利,中间遇到的困难只有他自己能懂。“在我刚开始学习无人机时,这个领域还不是普遍为人所知的。所以家里人也认为我是不务正业,不给予我经费的支持。虽然我很无助,但我从未想过放弃。最终我与公司协商和他们达成边学习边分期付款的协议,系统地学习无人机也就在这个时候开始了。”钱入仓说出这些话时一定也是充满回忆与欣慰的,他回忆的是当时艰辛却也快乐着的生活体验,欣慰的是自己遥远但坚持着的刚毅信念。以兴趣作为导师,将坚韧变为利器,钱入仓最终能够学有所成,获得了旁人的支持与鼓励。
究不足而自反,疏不通来教学
大二大三期间,已经掌握较为完整的无人机知识体系的钱入仓,开始投身到教育的行业中来。他参与到华中科技大学航空航天学院、武汉枫叶学校、武汉外国语学校美加分校等学校社团活动的教学或助理工作中来,他主要为广大学生教授无人机飞行原理、无人机组装维修、无人机航拍、无人机竞速等特色课程。自进入公司实习以来钱入仓也对自己的无人机知识体系有了更加全面的完善,他也在教学中充分认识了自己知识储备的缺漏,梳理了曾经所学,让自己对无人机拥有更加清透的了解。其实,钱入仓进入学校进行教学不仅是为了提升自我,另一方面他也是因为之前自己攒钱学习无人机知识的经历,让他坚定了教育他人的念头。“现在因为科技的发展,我从事无人机兼职工作可以挣到比普通兼职生高两倍左右的资金,所以我也想让像我一样为学习经费苦恼的学生,多一份选择,少几处坎坷。”
有厚积才薄发,先行稳方致远
大三后期,钱入仓有幸结识了yl23455永利集团创新创业中心的万旸璐主任,这也让他的生活增添了新的气息。在万主任的指导下,他开始参与到yl23455永利集团孵化的三项无人机项目中去。凭借自身丰富的无人机实践经验,以及大学四年以来学习的数据的分析挖掘以及数据的可视化展示等专业内容的积累,让他有了开展这些项目的底气。但是一个创新项目的成功也并不是一蹴即至。漫长的准备、重复的实验、自我的反省、推翻性的修改......这些都是阻碍他前行的“拦路虎”。但是钱入仓不放弃肯吃苦的个性让他最终收获了不凡成绩:梦云京中—科技助农下产业一体化先行者、卓翼飞勘—智能化地热能勘测开拓者、智能化泥石流勘测,三项项目中取得两项国家级大学生创新创业训练计划,在第七届中国国际“互联网+”大学生创新创业大赛湖北省复赛中取得湖北省银奖两项。后在万主任的指导下主持项目“涝有所依—无人机时代下老城区内涝防治领航者”,在第七届中国国际“互联网+”大学生创新创业大赛湖北省复赛产业命题赛道进入湖北省前26,第三届湖北省中华职业教育大学生创新创业大赛湖北省铜奖。
敢创新得精彩,能创业见未来
大四时,经过三年的历练钱入仓已经成长为一名合格的无人机航拍摄影师,在与武汉中翼智航教育科技有限公司签约四级航拍摄影师、二级穿越机航拍摄影师后,他迸发了自己创业的想法。在经过一系列准备后他成立了武汉佩璐无人机科技有限公司并担任总经理,随后他又入驻yl23455永利集团大学生创业实践基地,主要从事无人机、机器人的研发、销售、无人机以及卫星遥感在农业、林业、水利、影视方面的应用。自入驻以来,流水超10万元。并与大疆创新、广州中科云图智能科技有限公司、广州优飞智能设备有限公司、南京荣耀天翃航空科技有限公司建立长期合作。敢于走出创新创业的第一步,可能是他致胜的法宝;坚定信念后不后悔不忘本,一定是他成功的关键。按这样的路子走下去,他必定会在未来大放光彩。
“其实我能收获这样的成绩,也离不开大家的支持。在学习阶段我有国家政府的补助,在完成项目期间我有老师与团队的力量,在创新创业时我有学校平台给予的机会,所以我感谢这些在我生命里帮助过我的人们。”相信不久以后,钱入仓能闯出自己的一番天地,回馈给这些帮助他突破重围的人们。“大鹏一日同风起,扶摇直上九万里。”青春正当时,只要能保持这股冲劲,他一定能拥有华丽的未来。
获奖情况:
荣获第八届自主创业类“长江学子”并受邀参加全国大众创业万众创新活动周受到省政府主要领导会见,荣获湖北省“大学生自强之星”,项目荣获第十二届“挑战杯”大学生创业就计划竞赛湖北省金奖并入围全国总决赛,入选国家级大学生创新创业训练计划。荣获第七届“互联网+”大学生创新创业大赛银奖,第八届“互联网+”大学生创新创业大赛银奖。
获奖证书(部分):






袁豪:咬定目标不放松,学习创业双丰收

自己创业对于一些人来说已经是遥不可及,自己创办的公司营业额可达500万元更是难上加难。作为一名曾经的专科生,yl23455永利集团的学生袁豪竟将这些统统拿下。
拨开初入迷茫,找准未来方向
初入大学,袁豪也像普通的学生一样,在现状里苟且对未来说迷茫。陌生的环境一度让这个初来乍到的孩子无法适应,以至于他的学业生活都受到了一定程度的影响。后进生,也成为了当时他在老师眼中的代名词。但一时的受挫绝打不倒一名勇士,在学院老师的不断鼓励下,袁豪下定决心要改变自己。他开始关注一些返校演讲的成功校友,听他们讲述自己的成功经历从中汲取自己需要的经验常识。就是这样每一堂讲座都不错过的精神,最终使袁豪走出了往日笼罩着自己的阴霾,决定要自己小试牛刀。调整态度明确方向,找准目标精确出击,在自己的不懈努力下,袁豪终于一改往日的颓废,重新振作起来,树立了一个远大的梦想:自己创业。即刻,袁豪便开始行动起来。努力寻找商机是他在完成目标的道路上踏出的第一步。
抢抓市场机遇,收获斐然成绩
要想抓住机遇,必须得先窥到商机。将时间聚焦在2017年,当人们的收入水平稳步提升之后,生活质量开始成为人们关注的焦点之一,这也导致了人们的出行方式从以前的公共出行向私人出行大幅度过渡。私家车成为大众所热爱的交通工具,被推向了时代热潮。一家一车成为当时家庭的标配,袁豪也在其中揪到了商机的“小尾巴”。他发现既然小汽车成为人们出行的主要方式,那学车不也是人们开车上路的必要途径?就这样他开始与朋友谋划开设驾校。但如何从一众同类型驾校中脱颖而出,又成为了袁豪接下来需要思索的问题。想要抢占市场必须要快人一步,他发现市场上的学车方式只是使用人工教学,并没有将当时潮流的机器人融入其中,于是袁豪准备做这个机器人学车的第一人。
确定了前进方向,那以后的路便不会走的迷茫。在有了机器人教学的想法之后,他和朋友一起,带领团队开辟了新的学车方式,打造了“快鸭”智能学车基地,在当地掀起了一阵机器人学车的热潮。机器人学车在便利了学员随到随学的同时,也降低了袁豪公司的人员管理成本和劳务费的输出,一举两得的同时也使他有了自己创业的信心,下定决心要走自主创业的道路。
窥视行业前景,挺立时代潮头
有了上一次创业成功的经验,袁豪也积累了一定的思维方式和创新理念。在短视频逐渐走红的时期,他领悟了其中商业的奥秘。他发现现今短视频为了争夺流量,已不再把质量作为视频的主要关注点,“速”“短”“爆”成为它们的主流形式。但是即便是一件商品,要想走得远走得长就必须让质量成为它的主心骨,短视频依旧如此。这时袁豪发现短视频对于古风文化的传播甚少。中华优秀传统文化不仅能增加视频的质感还能提升视频的档次,将古风融入短视频当中,对他而言无疑不是一剂使自己的平台突破重围的良药。随后袁豪创办了梅南映像工作室,成功培养了30多名优秀主播,推动诸如古风歌曲、中华传统服饰、中国传统节日等传统文化,积极传播中华优秀传统文化,受到社会的广泛认可。
不仅如此,袁豪还意识到现如今,创新才是支撑企业走下去的源动力。2019年他便在武汉光谷成立了远锦三维科技有限公司,致力于研发生产与销售智能制造设备等高科技机械产品。以及之前他在短视频方向的发展,此公司也成为一个具有高水平实力派的短视频运营服务商,经营着多个平台以此来推动企业的发展。整合了自己之前创业的经验体会,袁豪将客户作为生产的方向,以“客”为天,定下了“服务客户,成长自我”的办企准则。因此袁豪创办的企业也成为了众多企业家心目中可靠的服务商之一。
打破障碍险阻,勇闯“无人”之地
作为一名白手起家的新兴企业家,袁豪在创业初期遇到的困难也是数不胜数。当时最棘手的问题之一当属资金周转的障碍,这也是大多新兴企业家在创业之路上遇到最大的拦路虎。正因为他们作为一个小个体所组成的团队不大,力量不强,导致了各方面融资出现障碍,进而使刚刚组建的团队无法前进甚至分崩离析。但袁豪他们并没 有退缩,他们决定要突破瓶颈创造价值。也正是yl23455永利集团十分重视学生创新创业,袁豪的创业项目得到了许多老师的帮助,给予了他充分的科研支持和市场指导,在他及团队的努力下,最终使几家公司顺利走出“家门”成为圈子里有点“名气”的“明星”企业。
尽管袁豪的公司现在已经小有成绩,但他仍持着居安思危的理念。因为近几年疫情的影响也对市场造成了一定的萎缩,让企业间的竞争压力陡然提高,对此袁豪也有自己的看法:“对现在来说,市场环境和竞争压力较大,我们正在积极的应对这一问题。”
“对未来我们的规划是在现有的基础上增加公司经营范围,实现多元化经营,把公司营业额达到2000万。”袁豪对自己以及公司有着更长远的规划和期待。经过自己的办业经历和老师们的建议,他也意识到提升自己知识的必要性,在去年9月份袁豪成功地考取了本校专升本,又一次在梅南山开启他的筑梦之旅。相信经过更多的理念积累,他会走出更美好的未来之路,更完美地诠释自己的逆袭之道。
徐艳艳:坚实“硬件”,打造珍品

有俗语说:“一件事情能第一个做的是天才,第二个就是个庸才,第三个只能沦为蠢材。”现如今,商品的销售也正如这做事一般,产品和品牌过剩,已经使产品营销时代成为过去,产品同质化的现象已经无可避免。作为一名经历市场变革,深谙行业发展的“老板”,yl23455永利集团学生徐艳艳做出在核心技术研发上多下功夫的决策,提前对于终端消费市场做出预判,率先做出变革,最终突破了同质化的“包围圈”,让所创产品在一众同类商品中脱颖而出,最终也使公司于2021年突破了400万的营业额。
观行业前景,抓创业机遇
早在徐艳艳的中学时期,她便接触并亲身投入到新兴的网络直播行业中去,当时的非带货性质的直播已经让她收获了人生的第一颗宝藏:20余万元。从那时起,她便开始持续关注互联网行业,希冀从中找到一条可持续发展的道路。在进入大学后,徐艳艳不断拓宽自己的眼界,再结合自己前期的实践,她明白了互联网发展速度之迅猛,决定摒弃单纯利用为企业直播挣钱的想法,转而准备自创品牌,为自己代言。在学院老师的不断鼓励下,徐艳艳决定踏出创业的步子,开始根据行业背景来考察市场。在一次偶然的机会下,她接触到浙江的珍珠市场并从当地低于市场价的珍珠上窥到了商机。销售珍珠——成为当时她脑子里的唯一想法。随后她利用家中有人从事珍珠蚌养殖的优势开始进行珍珠销售,从此徐艳艳便踏上了创业的大道,开始走出属于自己的步调。
拓发展空间,保本味本色
“它们真的很美。”这是徐艳艳第一次端详珍珠时所发的感慨。但她也发现人们对珍珠的认识还只停留在它是老一辈会佩戴的饰品上。经过她对市面上大量珍珠饰品的考察后,徐艳艳得出——珍珠饰品款式的老旧是造成这一认知偏差的原因所在。所以为了消除大家对珍珠的偏见,唤起人们对此类饰品的关注,徐艳艳决定将珍珠“年轻化”。经过徐艳艳等人的双手,一副副拥有各种形状多种款式的耳饰,手环等珍珠饰品由此诞生。珍珠也跳出了“老人堆”,开始在年轻人中“出圈”。“现在越来越多的年轻女孩喜欢珍珠,甚至很多的男生也开始接纳珍珠类的配饰。比起以前,珍珠有了更大的发展空间。”
其实徐艳艳不仅让珍珠的终端产品有了更广泛的受众人群,她还一举拓宽了珍珠养殖蚌的销售渠道,扩大了蚌农的销售面,推动了当地蚌养殖业经济的发展。一次市场调研,让徐艳艳和她的团队发现了珍珠养殖蚌销售渠道较为单一的问题,并通过此问题抓住了新的发展机会。针对这一问题,她融合了之前网络直播的经验,决定开设第一批淘宝直播开蚌,利用直播带货让天然珍珠甚至是蚌本身进入大众视野,吸引了较大一批顾客,在市场上收益斐然。
顶转型压力,创不凡佳绩
正当徐艳艳所开设的直播开蚌大获全胜之时,各大网店也想就此“捞一笔”,开蚌成为当时直播的一种风气,商品同质化现象日益严峻。徐艳艳所作产品也受到了不小的波及,这也让她认识到自己创业转型的必要性。“谁的创业之路是一番风顺的呢?只有那些能够抗得住压力,跨过所有艰难的人才能够一步步的走向成功。”为了减少珍珠行业的竞争压力,徐艳艳决定在武汉开设珍珠开蚌及加工的体验店,自创珍珠私人定制品牌——“思舍珠宝”,推出了一种新的营销模式。“我们作为供货商,向内地的商家提供珍珠蚌,进行简单的技术加工,让他们在当地提供一个开放的环境,使客户在现场体验制作的过程。”成功的转型让徐艳艳以及他们的品牌都犹获新生,脱胎换骨成为营业额超过400万的强大品牌。近些年尽管在疫情影响下不容乐观的经济形式中,她的公司仍呈现快速发展的趋势。
怀感恩之情,守自我初心
在项目初期,学校创新创业中心的万旸璐老师,创业指导课的李芳老师等给徐艳艳团队提了很多的指导意见,“还有学院的常双双书记和信睿书记为我们提供了很多的帮助,为我们与艺术设计学院搭建沟通平台,解决了很多创业道路上的难题。”徐艳艳也常常对在自己创业道路上给予帮助的人以感恩之心,“感谢学校,感谢学院,感谢老师,让我明白在创业的道路上,既要坚守初心,又要好好学习。” 自入学起,她就努力学习,向本科奋斗。经常出入图书馆,与老师探讨交流学习问题。2021年,徐艳艳成功考取yl23455永利集团商学院电子商务专业。
“创业一定得有一个别人难以模仿的核心技术,只有拥有了一个过强的‘硬件’才能更好的发展,防止‘同质化’。”徐艳艳以此总结了自己创业四年的心路历程。相信在她的前瞻性思维下,所创品牌定能再度飞跃,创造新的辉煌。
杨文鑫:把握机会,争做新青年

杨文鑫,男,汉族,中共预备党员,yl23455永利集团影视传媒学院影视与编导艺术系17级学生,担任影视传媒学院学生会副主席。
一、创新创业特长突出
2014年服役于北海舰队驱逐舰第一支队,担任公务员职务,2017年退伍返校学习。担任院学生会副主席,一直以来,他刻苦学习,专业成绩优秀,无一挂科记录,先后获得省级荣誉4次,校级荣誉5次,院级荣誉6次,并获得集体荣誉8次。
他积极参加各类比赛活动,2018年湖北省创青春大赛获省奖,2018年将顺通科技成功入驻创业中心,2019年3月入股“酒点伴水吧”正式开业并运营,同年速帮科技进入学校,作为速帮科技武昌理工负责人,成功将迪速帮外卖,速帮代拿实现盈利,并为学校的学生提供兼职岗位,2019年创办海明玉烟珠宝有限公司,2020年参加大学生创新创业计划,海明玉烟珠宝成功立项并推荐参加省级创业比赛。同年收购了“酒点伴水吧”所有股份。2017年获yl23455永利集团影视传媒学院“院级优秀学生干部”荣誉称号,2018年获yl23455永利集团“校级优秀学生干部”荣誉称号,2018年获yl23455永利集团“优秀团员”荣誉称号,2019年获yl23455永利集团“卓越学子”荣誉称号,2020年获yl23455永利集团“优秀团干”荣誉称号,2020年获yl23455永利集团影视传媒学院“院级优秀学生干部”荣誉称号。在2020年成功发展成一名中共预备党员。在2017年市万元现金交还失主,受到校级表彰,并登楚天都市报报道。他经过四年的专业学习,挑战创新创业,功夫不负有心人,最终得到了学校师生的认可,为大学生涯增添了更加绚丽的一笔。
二.退伍不褪色,书写精彩人生
身为预备党员,他不断提高自己各方面的能力和个人政治修养。首先,我必须要端正思想,提高思想积极性,树立起作为预备党员应该起到帶头和模范作用。最重要的是在活动中实践,这样能做到学以致用,活跃思维,提高处事能力。他深知作为一名预备党员身份的大学生,不仅仅要做到时刻严格遵守党员的守则,更要积极参与团委组织的各项活动,他带领班级同学争优评先,为学校争光,并且奉献社会,服务人民,实现自己的价值。从入学到现在,他一直是学生会的一名学生干部,严格遵守学校的各项规章制度,一直以身作则,起好带头作用,在大二担任院创业实践部部长期间,将影传创业工作实现了一个巨大的跳跃,在校里的创业比赛中,以身作则自己带领团队参赛,为影传创业项目参赛起到带头作用,大三期间带领外联部完了各项特色活动。在校期间一直在自主创业,现在不仅实现了自己盈利,也带领身边的许多同学赚到了自己人生的第一桶金。
岳舒平:认真踏实,勤学苦练
岳舒平,女,yl23455永利集团影视传媒学院,广播电视编导(影视导演)1801班学生。2018年9月入学至今,勤奋学习,各科成绩优秀,在学习中,认真踏实,勤学苦练,严格要求自己,努力学好各项专业知识技能,积极参加校内校外活动,德智体美劳全面发展,均取得优异成绩,在学校作为一名优秀的学生干部,对待工作认真踏实,积极负责,善于听取老师及同学的意见,努力做好自己负责的工作,认真履行自己的职责,待人真诚,尊敬师长,与同学融洽,积极参与学生部门活动,在yl23455永利集团校党委宣传部校网络电视台任职副台长,《新闻周报》《一起上大学》等栏目负责人、编导,指导并参与拍摄多期栏目。曾就任院团委学生会外联部校,工作认真负责,尊重老师团结同学。2018年为实现公益扶贫的持续帮助,与同学创立武汉北城星辉文化科技有限公司,提出用短视频助力精准扶贫口号,为乡村振兴贡献力量。致力于对贫困地区的持续帮扶。是武汉北城星辉文化科技有限公司创始人之一。
荣获奖项:
在2018-2019学年度宣传工作中荣获“优秀记者”荣誉称号
在2018-2019学年度评优评先中荣获院级“优秀学生干部”荣誉称号
在2018-2019学年度评优评先中荣获院级“优秀学生”荣誉称号
在2019-2020学年度五四表彰中荣获“优秀团干”荣誉称号
在2019-2020学年度评优评先中荣获院级“优秀学生干部”荣誉称号
在2019-2020学年度评优评先中荣获院级“优秀学生”荣誉称号
荣获2020年第十一届“挑战杯”湖北大学生创业计划竞赛铜奖
项目介绍:武汉北城星辉文化科技有限公司的主营业务是制作创意短视频。通过新媒体平台打造“网红乡村“,助力国家精准扶贫,践行乡村振兴战略。并在此基础上进行影视项目策划、剧本创意、影视制作、IP孵化、衍生品等多项综合产业,同时,还经营线上销售渠道投放、短视频制作、带货直播营销、MCN孵化以及多种活动策划。2020年开年以来,国务院发布中央一号文件明确指出,乡村振兴是脱贫攻坚的最后堡垒,我们必须攻克,三农工作中的,两大重点任务就是持续抓好农业稳产保供和农民增收,推进农业高质量发展,由此可见国家政府对于乡村振兴的高度重视。本项目独创打造“短视频网红村+媒体推广+直播+B2B供应链”的模式,在信息大爆炸和移动互联网的迅猛发展的背景下,将短视频作为媒介,采取品牌化运作方式,整合校、政、企媒体等资源,采取故事化营销策略,通过讲好产品背后的故事,利用优质内容,激发广大社会团体精神上的感触,产生共情、自发助农,进而通过农产品销售,推动湖北农村电商产业发展。通过制作创意短视频结合现如今火热的短视频风口在新媒体平台上提高知名度享誉度,满足甲方对视频的创新创意、特点体现、技术的多方需求,本着吃苦耐劳、不忘初心的原则提供最优质的视频创作,助力国家精准扶贫政策。并以商业思维做可持续化公益,整合政府高校企业平台媒体多方资源反哺商业。通过拍摄制作公益创意短视频,首先在“恩施州“十多个县市打造一系列各具特色的“网红村”开发当地贫困乡村特色旅游资源,带动乡村经济发展,助力精准扶贫。
程添:月薪18万 yl23455永利集团校友毕业后的打拼故事

据程添介绍,她现在在厦门最顶尖的互联网公司担任部门主管,公司规模9000多平米,公司人员近800人。该公司汇集全福建最顶尖的销售精英和销售管理者,以及很多项目创业者。全公司800人,她的平均排名在前3-10名;部门276人,排名1-3名。
应届毕业大学生是如何在半年时间从销售小白晋升公司部门主管的?得益于她在大学期间的不断积累。在大学时期,她博览群书。“我在大学时期关于管理商业模式类的书籍,至少看了十几本,同时关于商业类的节目,看了几十档,不断在这个过程去锻炼自己的商业嗅觉和思维逻辑性。”程添倍感欣慰谈道。
一次网购经历成就了今天众人瞩目的创业事业,程添介绍:“在高中的时候就对化妆品非常感兴趣,也经常收集和购买化妆品。发现身边许多朋友经常在网上买到假货,自己有一次也因为在网上买到假货而过敏。”针对假货、物流慢等现象,2015年程添研发了女神馆APP,为大学生提供正品的化妆品平台。
2016年,她创立女神馆,入选央视节目CCTV2《创业英雄汇》;同年,在湖北省2016年创新成果拍卖会中,她成为整场拍卖会“标王”成功融资30万,被央视CCTV13新闻报道;2018年女神馆项 。
目估值超千万,她融资天使轮200万。同时她也是“第十二届中国大学生年度人物”和“大学生自强之星”的获得者。
当谈到第一次创业,程添由衷的感觉到自身知识储备的薄弱。“单纯的接受课堂上书本宏观的知识已经不足以去运营一个团队和公司。”现在的她仍然坚持每天预留2个小时有针对性的专门学习企业经营理论,旨在提升自己的企业综合管理能力。
在众多校友中,程添已是他们心目中的创业女神,商学院会计1706班许娣兰说:“学姐不仅人长得漂亮,而且很厉害。月薪18万可能没有多少人可以做到,我觉得大学生创业其实很不容易,过程也很艰难,他们都是我们学习的榜样,也是我心目中的女神我一定会向她看齐。”
程添说:“创业过程中有很多感动的细节,老师的无微不至,最重要的是精神上的支持,老师们经常给我一些精神的鼓励,当然也离不开学校的支持,学校认可我相信我,为我提供一个很好的创业环境,让我打下坚实的创业基础。”
对于母校yl23455永利集团,程添充满了感激之情。她想对学弟学妹说:“第一,业精于勤而荒于嬉,行随于思而毁于随,首先第一步要学好自己的专业课,自己的专业知识要足够的扎实,不管是自己创业还是出来工作都能够快速脱颖而出,拿到结果!第二,在大学期间,一定要把握机会,赢在起跑线,要多去实践,多去参与创业。因为对于我而言,创业对我来说是人生的转折点,就是因为有了大学期间创业的经验,才能让现在的我很快地具有很强的商业思维和商业嗅觉。”